
点赞天城大
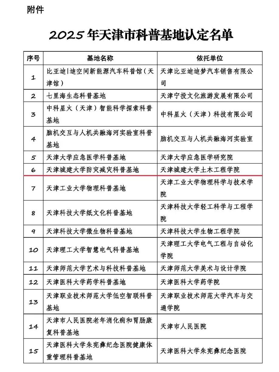
近日,天津市科技局、市教委、市科协联合公布2025年天津市科普基地认定名单。我校“防灾减灾科普基地”成功获批。



基地介绍
“防灾减灾科普基地”重点依托我校土木工程学院在防灾减灾领域的教学科研成果与深厚积淀,整合了振动台、波流水槽系统、无人机等先进实验与实践资源,组建了由专职人员、专业教师、青年讲师团及学生志愿者构成的高素质科普队伍。基地聚焦地震、地质、洪涝、爆炸等多种灾害类型,面向社会公众特别是青少年群体,开展体系化、专业化的防灾减灾科普教育。


科普活动进社区

科普活动进校园

科普活动进农村
未来,该基地将进一步聚焦防灾减灾知识普及、科学方法推广、安全理念传播与救灾精神弘扬,通过科普讲座、实验演示、互动体验、线上课程、主题展览等多元形式,助力提升社会公众的防灾减灾科学文化素养、风险防范意识与自救互救实战能力。
一直以来,我校高度重视科普工作,积极推动科学普及和科技创新“双翼齐飞”,通过打造专业化科普团队、建设特色科普场馆,积极参与全国科普月、科技活动周等品牌活动,推进全域科普发展,在各类科普竞赛和展演中取得了优异的成绩,产生了良好的社会反响。未来,学校将进一步构建“城市建设”特色鲜明、辐射广泛的科普工作体系,筑牢“科普服务区域发展”的根基,为提升公众科学素养、助力区域高质量发展贡献天城大力量。